Google AI Mode: Wat Kan Het en Hoe Gebruik Je Het?

Google heeft Canvas in AI Mode uitgerold voor alle gebruikers in de Verenigde Staten. Dat klinkt als een technische update, maar het markeert iets groters: zoekmachines verschuiven van antwoorden geven naar actief helpen bij het bouwen van dingen. Documenten opstellen, interactieve dashboards maken, werkende prototypes genereren, direct vanuit je zoekscherm. Als je wilt begrijpen hoe je Google AI Mode kunt gebruiken als productiviteitstool, is dit het moment om goed op te letten.
Belangrijkste punten:
- Canvas in AI Mode laat je documenten, dashboards en interactieve tools maken direct vanuit Google Search, zonder aparte software te openen.
- Je kunt Canvas activeren via het plusmenu in AI Mode en beschrijven wat je wilt, waarna Google een werkend prototype genereert op basis van actuele webdata.
- De functie combineert realtime informatie uit het web met Google's Knowledge Graph, waardoor gegenereerde inhoud actueel blijft.
- Voor Nederlandse ondernemers is Canvas nog niet beschikbaar, maar de richting is duidelijk: AI in zoekmachines evolueert naar een creatieve werkruimte, niet alleen een antwoordmachine.
Inhoudsopgave
- Wat is Canvas in AI Mode precies?
- Hoe activeer je Canvas in AI Mode?
- Wat kun je er concreet mee doen?
- Canvas vs. ChatGPT Canvas: wat zijn de verschillen?
- Wanneer komt Canvas naar Nederland?
- Wat betekent dit voor hoe je AI in je werk inzet?
- Wat valt op als Canvas naar Nederland komt?
Wat is Canvas in AI Mode precies?
Canvas in AI Mode is een dynamische werkruimte die verschijnt als zijpaneel binnen Google Search. Het is geen apart programma, geen extra abonnement, geen andere interface. Je zoekt, je vraagt, en Canvas opent zich rechts van je zoekresultaten.

De definitie die Google zelf hanteert: een plek om plannen en projecten over tijd te organiseren, op te slaan en verder te ontwikkelen. Maar de praktijk gaat verder dan dat. Volgens Google's productblog ondersteunt Canvas nu ook creatief schrijven en coderen, naast de al bestaande plannings- en organisatiefuncties.
Wat het onderscheidt van een gewone chatinterface: je kunt terugkeren naar een project. Auto-save houdt bij waar je was. Je kunt doorvragen, aanpassen, en de onderliggende code bekijken als je wilt begrijpen wat er gebouwd is. Dat iteratieve karakter maakt het geschikt voor werkprocessen die langer duren dan één zoekopdracht.
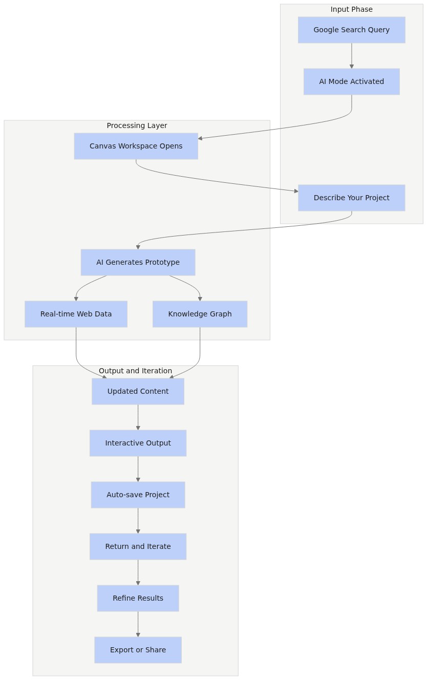
Een ander onderscheidend kenmerk is de verbinding met Google's bestaande infrastructuur. Canvas put niet alleen uit een taalmodel, maar combineert dat met realtime webdata en de Knowledge Graph die Google al jaren opbouwt. Dat betekent dat als je een overzicht vraagt van subsidies voor MKB-bedrijven, Canvas niet werkt vanuit trainingsdata van anderhalf jaar geleden, maar vanuit wat er nu online staat. Voor ondernemers die beslissingen nemen op basis van actuele informatie is dat een wezenlijk verschil met tools die puur op trainingsdata draaien.
Hoe activeer je Canvas in AI Mode?
Het startpunt is google.com/ai, de directe toegangspoort tot AI Mode. Je opent Google Canvas via het plusmenu in AI Mode, beschrijft wat je wilt, en Google genereert een werkend prototype in het zijpaneel. Vanaf daar kun je de functionaliteit testen, de code bekijken, en via vervolgvragen bijsturen totdat het resultaat klopt.
Een concreet voorbeeld: een ondernemer die leveranciers vergelijkt, kan vragen om een interactief dashboard met prijzen, levertijden en beoordelingen, samengesteld op basis van actuele webdata. Geen spreadsheet handmatig opbouwen, geen aparte tool openen. Het prototype staat er, bewerkbaar, en kan direct gedeeld worden met een collega of klant. Hetzelfde geldt voor een offerte-sjabloon op maat, een subsidieoverzicht voor een specifieke sector, of een eenvoudige calculator voor klantcommunicatie.
Google maakt AI Mode ook steeds makkelijker bereikbaar vanuit Chrome, wat aangeeft dat de drempel om het te gebruiken bewust verlaagd wordt. De integratie in de browser zelf is geen toeval: Google wil dat AI Mode aanvoelt als een vanzelfsprekend onderdeel van hoe je het web gebruikt, niet als een aparte applicatie die je bewust moet opstarten.
Voor wie nu al wil experimenteren: AI Mode is in Nederland beschikbaar zonder Canvas. Je kunt via google.com/ai complexe vragen stellen, vervolgvragen toevoegen, en leren hoe de interface werkt. Dat is zinvolle voorbereiding voor wanneer Canvas ook hier uitrolt.
Wat kun je er concreet mee doen?
De meest illustratieve voorbeelden komen van vroege testers. Eén van de populairste toepassingen was een dashboard om beurzen bij te houden: deadlines, bedragen, vereisten, allemaal in één overzicht, automatisch samengesteld op basis van actuele informatie. Dat is precies het soort taak waar je normaal een uur aan kwijt bent in een spreadsheet.
Voor ondernemers en managers zijn de toepassingen breder:
- Documenten opstellen: offertes, samenvattingen, beleidsnotities, concepten voor presentaties. Niet als losse tekst in een chat, maar als bewerkbaar document dat je kunt verfijnen.
- Interactieve tools bouwen: calculators, invulformulieren, vergelijkingstabellen. Zonder code te schrijven, maar met de mogelijkheid om de code wél te bekijken en aan te passen.
- Projectoverzichten maken: Canvas slaat je werk op en je kunt er later op terugkomen. Handig als je aan een voorstel werkt dat meerdere sessies kost.
- Informatie structureren: grote hoeveelheden webinformatie samenvatten in een bruikbaar format, zoals een vergelijkingstabel of een stapsgewijs plan.
- Prototypes voor klantcommunicatie: een eenvoudige interactieve tool of calculator die je deelt met een klant om een voorstel te verduidelijken, gebouwd in minuten in plaats van uren.
Dit raakt aan wat erocket.nl omschrijft als een van de AI-trends van 2026: AI verschuift van geïsoleerde tools naar geïntegreerde werkstromen die direct in bestaande processen zitten. Canvas is een concreet voorbeeld van die verschuiving: je hoeft niet van context te wisselen, want de werkruimte zit al in de tool die je toch al gebruikt.
TechCrunch rapporteerde dat Canvas ook Search Live integreert, waarmee je realtime hulp kunt krijgen terwijl je zoekt. Dat voegt een extra laag toe aan de bruikbaarheid: niet alleen bouwen op basis van wat je vraagt, maar ook reageren op wat je op dat moment aan het doen bent.
Canvas vs. ChatGPT Canvas: wat zijn de verschillen?
De naam is niet toevallig. ChatGPT heeft een eigen Canvas-functie, en de vergelijking is relevant voor iedereen die kiest welke tool past bij zijn werkwijze.
| Aspect | Google Canvas (AI Mode) | ChatGPT Canvas |
|---|---|---|
| Informatiebron | Realtime web + Knowledge Graph | Trainingsdata (met browsing-optie) |
| Integratie | Google Search, Workspace | OpenAI-ecosysteem, API |
| Visuele output | Afbeeldingen, interactieve tools | Sterk in tekst en code |
| Sterkte | Actuele data, Google-apps koppeling | Autonomie, geheugen, maatwerk |
| Beschikbaarheid | VS (Engels), uitrol loopt | Breed beschikbaar |
| Codetoegang | Zichtbaar en bewerkbaar | Zichtbaar en bewerkbaar |
Op basis van tests door Techradar (2025), die beide tools uitgebreid vergeleek en concludeerde dat Google Canvas sterker is in visuele output en integratie met Google-diensten, terwijl ChatGPT Canvas beter presteert op tekstkwaliteit en autonome bewerkingen.
Voor Nederlandse ondernemers die al in het Google Workspace-ecosysteem werken, is de Google-variant logisch. Voor wie meer flexibiliteit wil via custom GPT's of API-koppelingen, biedt ChatGPT meer ruimte. Wil je een bredere vergelijking van AI-assistenten? ChatGPT vs Claude geeft een goed beeld van hoe de grote spelers zich tot elkaar verhouden op het gebied van dagelijks gebruik.
Het fundamentele verschil zit in de informatiepositie. ChatGPT Canvas werkt primair vanuit wat het model weet, aangevuld met browsing als je dat inschakelt. Google Canvas is van nature verbonden met het web. Voor taken waarbij actualiteit telt, marktinformatie, regelgeving, subsidiemogelijkheden, is dat een structureel voordeel. Voor taken waarbij diepgang en redeneerwerk centraal staan, is het verschil kleiner.
Wanneer komt Canvas naar Nederland?
Google Canvas in AI Mode is momenteel alleen beschikbaar in de Verenigde Staten, in het Engels. AI Mode zelf is recent ook in Nederland uitgerold, maar zonder de Canvas-functionaliteit. De verwachting is dat Canvas volgt, al heeft Google geen concrete datum voor internationale uitrol bekendgemaakt.
Dat geeft Nederlandse ondernemers nu de tijd om te begrijpen wat er aankomt. En om te kijken welke taken in hun werkstroom het meest gebaat zijn bij dit soort geïntegreerde AI-hulp.
Een patroon dat opvalt: Google bouwt Google Canvas duidelijk als concurrent voor tools als Notion AI en Microsoft Copilot, maar met één fundamenteel verschil. Canvas zit in de zoekmachine zelf. Je hoeft niet te wisselen van context. Je zoekt, je bouwt, je slaat op. Dat lage drempel-principe is precies wat adoptie bij niet-technische gebruikers versnelt. Voor vergelijkbare no-code aanpakken in de Google-sfeer is Google Opal ook het bekijken waard.
Frankwatching analyseerde eerder hoe AI Mode de verhouding tussen Google Search en Gemini verandert. De conclusie daar sluit aan bij wat Canvas laat zien: Google integreert zijn AI-capaciteiten steeds dieper in de zoekervaring, in plaats van ze als aparte producten te positioneren. Dat is een bewuste keuze die de drempel voor gebruik verlaagt, maar ook vragen oproept over afhankelijkheid van één platform.
Wat betekent dit voor hoe je AI in je werk inzet?
De bredere trend is duidelijk. AI-tools bewegen weg van de vraag-antwoord-structuur naar iets wat meer lijkt op een werkassistent die meedenkt over langere projecten. Canvas doet dit vanuit de zoekmachine, op het moment dat je toch al aan het uitzoeken bent.
Wat ook opvalt: Google Canvas maakt de uitkomst van een zoekopdracht bewerkbaar. Niet alleen leesbaar, maar aanpasbaar, deelbaar, en bruikbaar als startpunt voor iets groters. Dat is een andere relatie met informatie dan we gewend zijn van zoekmachines. Het zoekresultaat is niet langer een eindpunt, maar een vertrekpunt voor iets wat je zelf verder bouwt.
Voor managers en ondernemers verschuift daarmee de vraag. Niet langer "welke AI-tool gebruik ik?" maar "op welk punt in mijn werkproces zit ik als ik AI nodig heb?" Als het antwoord is "als ik iets aan het uitzoeken ben", dan is Canvas precies op het goede moment aanwezig. Dat onderscheidt het van standalone tools die je apart moet opstarten en waarbij je context moet wisselen.
Die verschuiving heeft ook implicaties voor hoe je nadenkt over AI in bredere werkprocessen. 5 tools om AI workflows te automatiseren zonder code geeft een goed overzicht van wat er al mogelijk is, ook voor wie niet wacht op Canvas. De gemeenschappelijke noemer: AI wordt het meest waardevol als het zit op het punt waar je toch al bezig bent, niet als aparte stap in je workflow.
Wat valt op als Canvas naar Nederland komt?
Drie patronen die opvallen voor wie nu al nadenkt over hoe Google Canvas in de praktijk uitpakt.
Google Canvas levert het meeste op als je een concreet idee hebt van wat je nodig hebt. Een vaag verzoek levert een vaag prototype op. Wie vraagt om "een overzicht van mijn markt" krijgt iets generieks. Wie vraagt om "een vergelijkingstabel van de vijf grootste leveranciers in de Nederlandse bouwsector, gesorteerd op levertijd en prijs" krijgt iets bruikbaars. Dat patroon zien ervaren gebruikers van AI-tools breed terug, maar bij Canvas is het extra zichtbaar omdat de tool bouwt, niet alleen antwoordt.
AI Mode is al beschikbaar in Nederland. Wie nu al gewend raakt aan de interface, complexe zoekopdrachten stellen, vervolgvragen toevoegen, informatie laten structureren, heeft straks minder aanlooptijd nodig als Canvas uitrolt. De manier van vragen stellen die Canvas effectief maakt, is dezelfde die AI Mode nu al beloont.
De integratie met Google Workspace is ook een factor die de praktische meerwaarde bepaalt. Voor teams die al werken met Google Docs, Sheets en Drive, sluit Canvas straks logisch aan. Voor wie primair in Microsoft-omgevingen werkt, is de overlap kleiner. Dat is geen reden om Canvas te negeren, maar wel context om realistisch in te schatten hoeveel het de dagelijkse werkstroom verandert.
De richting die Google inslaat met Canvas is niet uniek, maar de positionering is dat wel. Een creatieve werkruimte die direct verbonden is met de meest gebruikte zoekmachine ter wereld heeft een distributievoordeel dat geen enkele standalone tool kan evenaren. Dat maakt hoe je Google AI Mode gebruikt over zes maanden een andere vraag dan vandaag.
Veelgestelde vragen
Wat is Google AI Mode en hoe gebruik je het?
Google AI Mode is een uitgebreide AI-zoekervaring binnen Google Search. Je activeert het via het plusmenu in de zoekbalk, waarna je vragen kunt stellen en met Canvas direct documenten, dashboards of prototypes kunt genereren zonder aparte software.
Wat is Canvas in Google AI Mode?
Canvas is een dynamische werkruimte die als zijpaneel opent binnen Google Search. Je kunt er plannen, documenten en code in opbouwen, opslaan en later op verderbouwen. Auto-save houdt bij waar je was, zodat je iteratief kunt werken over meerdere sessies.
Is Google AI Mode beschikbaar in Nederland?
Canvas in AI Mode is momenteel alleen uitgerold voor gebruikers in de Verenigde Staten. Voor Nederlandse gebruikers is de functie nog niet beschikbaar, maar Google breidt AI Mode stapsgewijs uit naar andere markten.
Wat maakt Google AI Mode anders dan een gewone chatbot?
Google AI Mode combineert een taalmodel met realtime webdata en Google's Knowledge Graph. Daardoor werkt het niet alleen vanuit trainingsdata, maar put het ook uit actuele informatie, wat het onderscheidt van een standaard chatinterface zoals ChatGPT.